GitHub, FreeCAD and Blender

GitHub Keys

Make sure you have setup a free account on GitHub at www.github.com.

Open VS Code inside the dev container and type

ssh-keygen

Follow the commands and then run:

cat ~/home/ros/.ssh/id_rsa.pub

Copy that into your GitHub ssh key list and you will be good to go.

Setup The Environment

Now we have the ssh keys setup, we can run the setup script.

Go Ctrl+Shift+P and Run Task setup.

This will download FreeCAD, the src repositories for our workspace and install any dependencies we might need.

FreeCAD

FreeCAD is easy to setup in our robotics workspace. Open up VS Code inside the dev container and use Ctrl+Shift+P to run task freecad.

Play with FreeCAD, but here are some quick tips:

  • Be aware of what workbench you are in. You'll need to be in the right workbench to do what you want. I like to switch between the "Part Design" and "Sketch" workbenches.

  • You need to create parts, and parts have "bodies" these bodies are the different components in FreeCAD. Note that a body has to be continuous.

  • In the "Model" tab you can see a big list of all the different things you are modelling. It's really handy to hide things by selecting them and hitting spacebar.

  • Also be aware of what is the current "active body", when you have multiple bodies this will become important.

  • You can change a bodies properties, in particular you can change it's name so its easier.

Blender

Download blender from: https://www.blender.org/download/

Blender is a powerful and complex tool. We will be using to modify meshes materials.

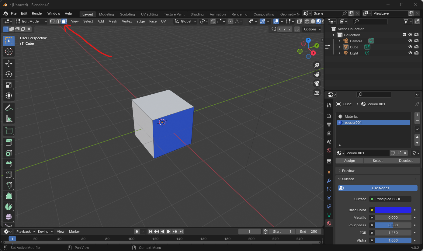
Open blender and change the material of the default box.

Select the "Cube" in the scene collection:

Make sure you are in "Edit mode"

Make sure you are in "Material preview" mode:

Change your selection to "Face select"

Select the face you want to change, then click the "materials" tab:

Now create a new material, assign it to the face, and change that materials colour

Congrats!